sqlite-web 0.7.2
relaycat.db
Query
Create
Query
conversations
messages
users
Toggle helper tables
Use Shift + Up/Down to navigate recently-executed queries
Execute
Export JSON
Export CSV
SQL Help
delete
expression
index : create
index : drop
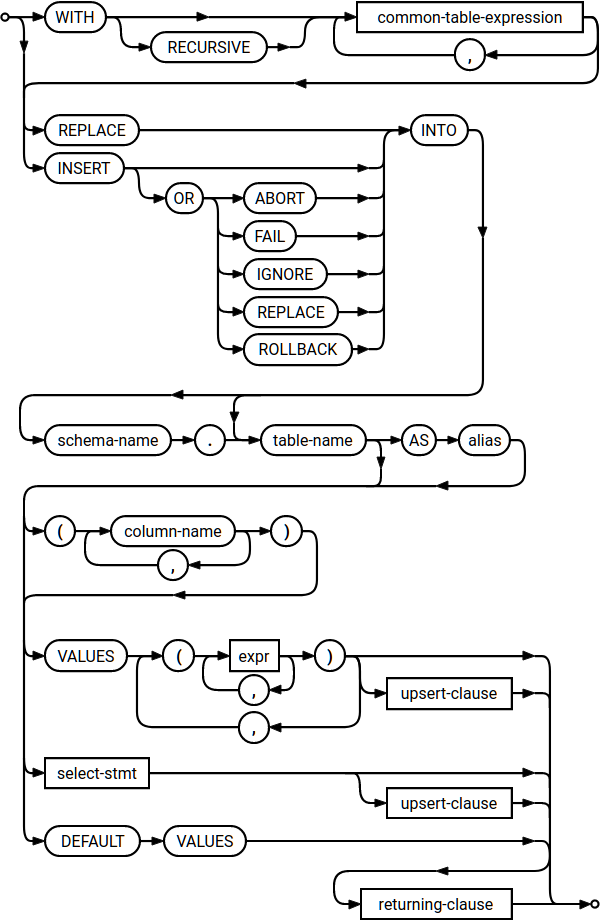
insert
select : advanced
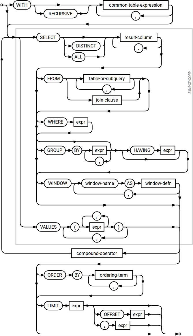
select
table : alter
table : create
table : drop
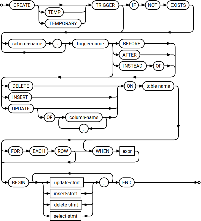
trigger : create
trigger : drop
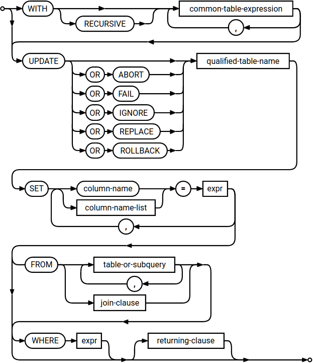
update
view : create
view : drop
Bookmarks
+
×
Create Bookmark
×